Power supply AU - Búsqueda para electrónicos
After completing breadboarding, my schematic in gschem looked like this. 
I added jumpers so that the board could be powered from the motor supply or USB in addition to its own separate power supply. I also added a jumper to select whether the .......
https://craigbot.blogspot.com/2014/04/boarded.html
AC-Powered LEDUsually, LED is powered by DC supply, but this circuit can make the LED can be powered by AC supply. This circuit can be used as power indicator for Water pump. There are two circuit versions of AC-powered LED presented here. First is circuit for US or Canadian 110-120V 60Hz AC lines and European or Australian 220-230V 50Hz AC lines. Here is the circuit:
To limit.......
https://usbmpthree.blogspot.com/2011/02/ac-powered-led.html
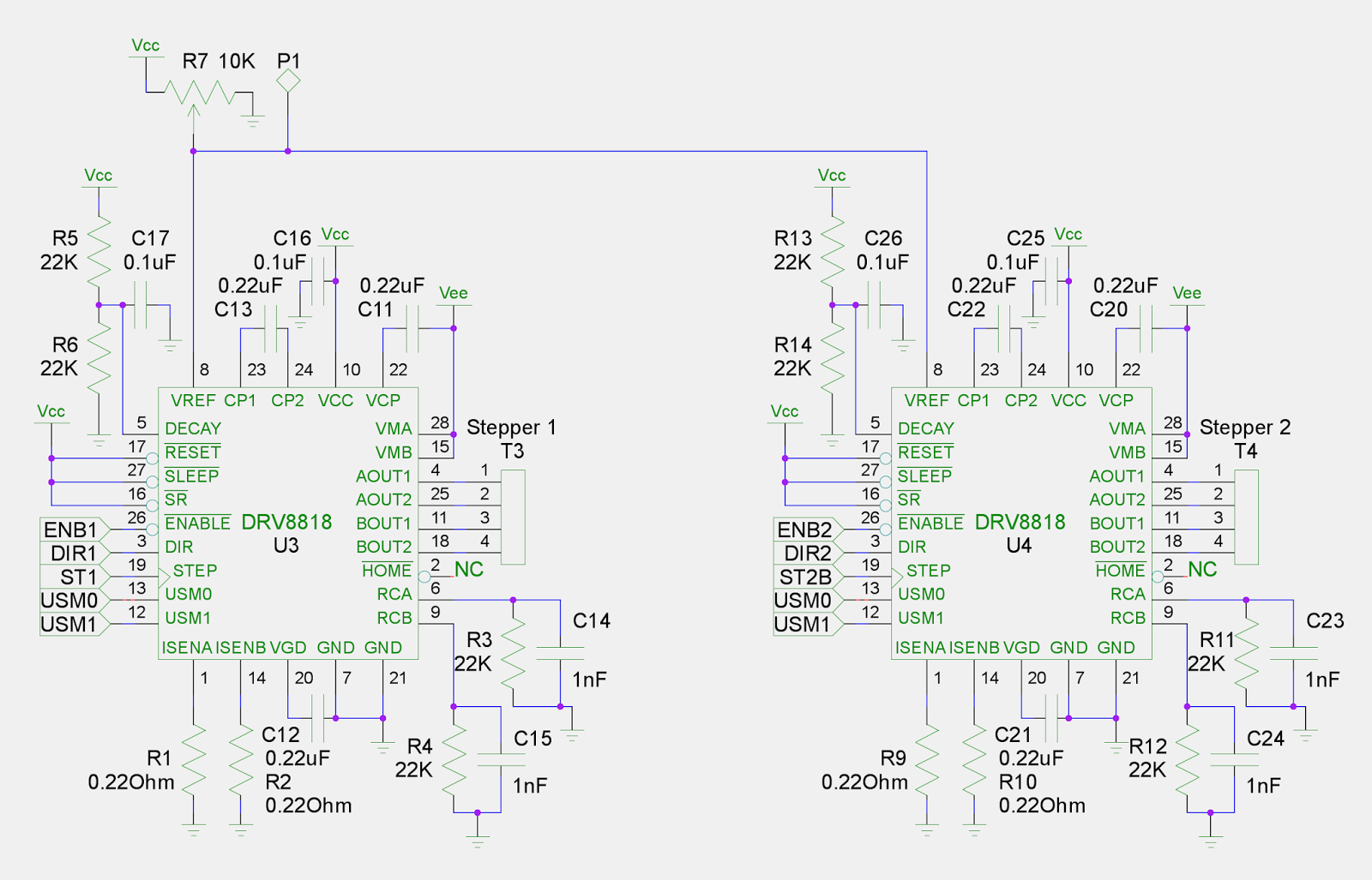
Author: Chaonan Chen, Huihui Duan, Au Group Electronics
Au Group Electronics "3-in-1 Mini-lab"(part #: ML-3IN1) or "2-in-1 Mini-lab" (part #: ML-2IN1) is a handy, low cost tool capable of programming, debugging and testing Flash-based PIC Microcontroller, KEELOQ HCS, MCP250xx and EEPROMs. It can connect SMD or through hole chip.......
https://augroups.blogspot.com/2009/02/user-manual-for-2-in-13-in-1-mini-lab.html
Breakfast. Again. Same as yesterday. And the day before. XI10614 - The Power of the Autodesk CommunityThe Autodesk Community serves up answers to millions of customers. Over 27 million customers in the last 12 months have visited the community. Are you an Autodesk Community user? The Autodesk Community shares product-use information that solves potential product issues and promotes best practices to proactively supply customers with the tools and information needed for successful product experie.......
https://ltisacad.blogspot.com/2015/12/au2015-las-vegas-last-day-three.html
884-XBee Product Datasheet XBee® Multipoint RF Modules Embedded RF Modules for OEMs Providing critical end-point connectivity to Digi's Drop-in Networking product family, XBee multipoint RF modules are low-cost [. . . . . ]
http://www.electronicaestudio.com/docs/884-XBee.pdf
The High Speed Function Generator was published in the professional electronics section of the Aug 1996 issue of Electronics Australia, and has proven to be extremely popular. It is capable of generating 20Mhz Sine, Square, Triangle, and TTL waveforms.
http://www.electronics-diy.com/electronic_schematic.php?id=584
Build a thermometer kit, Build a modern thermometer that measures a change in resistance within a circuit.
http://www.jameco.com/Jameco/workshop/jamecofavorites/jamecobuilds-thermometer-kit.html
Kicad es un software de diseño electrónico. Tutorial basico de funcionamiento con ejemplo de un dibujo de un circuito impreso.
https://www.electronica-electronics.com/software/Kicad.html
Adaptacion o reemplazo de flyback 2436778 2435068A en Hitachi CT2196B CT2101 - diagrama o esquema de proyecto. Además el fly-back HR8527
http://www.proyectoelectronico.com/televisores/flyback-hitachi-2436778-2435068A.html
Product, Process and Circuit Design, Electronic Design Automation, EDA, ASIC Design, Engineering and Design Services. Manufacturing Services. R&D.
http://design.dapj.com/search/label/Engineering-Services-2
Find the Best Electronics Circuit Diagrams, Engineering Projects, Project ideas, Tutorials and Online Calculators
https://mycircuits9.blogspot.com/2012/06
Build A Safety Switch Checker - Simple unit that lets you check that each power point is covered. It also verifies the earth connection. Many homes now have
http://archive.siliconchip.com.au/cms/A_102714/article.html
amplificador audio 70 w x 2 ecualizado
https://www.electronicafacil.net/circuitos/esquema21.html
home built super hifi gainclone style amp
http://www.romanblack.com/gainamp.htm
Documentos sobre Power_supply_AU en PDFBuscar artículos relacionados en AMAZON