Modulaciones - Procesado de señal
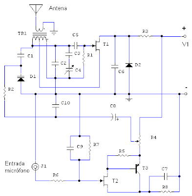
Circuito de un pequeño transmisor de FM ideal para utilizar con un micrófono. El circuito es por supuesto mono y acepta una entrada de audio de un micrófono u otra fuente. La impedancia de la entrada es de 1mW. La sensibilidad de la entrada es de5mV y la señal de entrada es de 10mV. La resistencia R 4 regula la entrada de ganancia para evitar las sobre modulac.......
https://muchos-circuitos-electronicos.blogspot.com/2013/11/circuito-microfono-inalambrico-fm.html
informacion correspondiente a lo basico de electronica de potencia
http://www.ccpot.galeon.com/enlaces1737111.html
Instrumentos de medida para la industria eléctrica y electrónica. Online desde 2011.
http://www.instrumentacionhoy.com
¿Como se interpreta la señal de información que transmiten las emisores de radio? Veremos los distintos tipos de modulaciones que existen en la radio para poder codificar y decodificar la información que transportan las ondas de radio.
http://www.electronica-basica.com/señal-de-informacion.html
El concepto de en que consiste la modulacion de señales (am, fm, pm, etc) suele ser perdido de vista ante el estudio de las tecnicas, vamos a explicarlo de forma sencilla.
http://ayudaelectronica.com/concepto-modulacion-de-senales/
https://electgpl.blogspot.com.ar/search/label/Sniffer RF con salida AF
ArtÃculos relacionados sobre la electrónica y el hardware en general.
http://www.electronica-basica.com/articulos_3.html
http://www.analfatecnicos.net/imprimir.php?id=72&campo=preguntas
http://serbal.pntic.mec.es/srug0007/archivos/radiocomunicaciones/4 MODULACION/EJERCICIO MODULACION.doc
https://proyectopinguino.blogspot.com.es/2008/08/herramientas-para-radioaficionados-en.html
https://proyectopinguino.blogspot.com/2008/08/herramientas-para-radioaficionados-en.html

Buscar artÃculos relacionados en AMAZON