componentes - Electrónica digital
Probador de componentes SMD con multímetro digital La Tecnología de Montaje Superficial o SMT (Surface Mount Technology) hoy se utiliza en el ensamblado de los circuitos de casi todos los aparatos electrónicos. Los componentes de montaje superficial o SMD (Surface Mounted Device) son una realidad cotidiana con la que debemos trabajar quienes nos dedicamos al servicio técnico de electrónica de consumo. Esto implica nuevos métodos y herramientas de trabajo........
Electrónica digital
https://comunidadelectronicos.blogspot.com/2011/09/probador-de-componentes-smd-con.html
Electrónica digital
http://www.electronica-pt.com/componentes-eletronicos
Ejercicios de Electronica para Hacer Online y Tambien escritos para hacer en el cuaderno. Componentes, Electronica analógica, digital , sistema numeración binario, etc.
Electrónica digital
https://www.areatecnologia.com/ejercicios-electronica.htm
¿Como funciona un scanner digital? Veremos en este tutorial, los tipos de scanner que existen, los componentes internos que tienen, y como funcionan todos juntos para hacer las capturas de imágenes y texto.
Electrónica digital
http://www.electronica-basica.com/scanner-digital.html

Laboratorio de Componentes Electrónicos y Fotónicos Práctica 3: Termómetro LCD Ingeniería Electrónica Curso 09/10 1 Práctica B.3: Diseño y verificación de u n termómetro digital con visualizador LCD En la presente práctica se va a estudiar el funcionamiento de un termómetro digital de precisión, basado en un sensor RTD Pt100 y con un visualizador de.......
Electrónica digital
https://www.uv.es/~esanchis/cef/pdf/Practicas/Prac3_CEF_09_10.pdf
EL TIMER 555Este excepcional Circuito Integrado muy difundido en nuestros días nació hace 30 años y continúa utilizándose actualmente, veamos una muy breve reseña histórica de este C. I. . Jack Kilby ingeniero de Texas Instrument en el año de 1950 se las ingenió para darle vida al primer circuito integrado, una compuerta lógica, desde.......
Electrónica digital
https://miguelangelrequiz.blogspot.com/2009/07/timer-555.html
La sonda lógica es una herramienta muy versátil y de gran utilidad, indispensable en cualquier taller o laboratorio electrónico, con ella podemos determinar estados ó niveles lógicos de un circuito integrado. Recordemos que en electrónica digital solo se trabaja en base dos o sistema binario, los dígitos utilizados son el 1 y 0, y las tensiones que se utilizan para representar los dígito son +5V para el dígito 1 y 0V para el dígito 0, estas tensiones serian las ideales pero en la prác.......
Electrónica digital
https://roboticayelectronica.blogspot.com/2009/05/sonda-logica.html
IntroducciónLos circuitos con transistores MOS Complementarios (CMOS) tienen características muy buenas para la conmutación. Prácticamente consumen potencia cero en espera ( standby) , lo que permite altos niveles de integración y los hace ideales para la mayoría de aplicaciones Very Large Scale Integration ?VLSI (Integración de escala muy grande). En los circuitos CMOS VLSI , los componentes mas importantes son las compuerta estáticas CMOS debido a su simplicidad e inmunidad frente al r.......
Electrónica digital
https://circuitos-de-electronica.blogspot.com/2013/09/circuitos-cmos.html
La necesidad de realizar este proyecto nace por el crudo frío de invierno y las pocas ganas que dan de levantarse tan temprano para ir a la esclavitud legalizada el trabajo, muchos de nosotros quizás nos levantamos con un lindo reloj que suena tan tan feo que varias veces tenemos que cambiar de reloj Otros quizás usen su celular, que nadie sabe porque, algunas veces no lo escuchamos, no se uds pero mi vista no está al 100% apenas abrí los ojos y me cuesta bastante darle al bendito botón AP.......
Electrónica digital
https://sergiols.blogspot.com/2011/07/reloj-amanecer.html
Arduino es una plataforma de electrónica abierta para la creación de prototipos basada en software y hardware flexibles y fáciles de usar. Se creó para artistas, diseñadores, aficionados y cualquiera interesado en crear entornos u objetos interactivos. Aquí os dejo los links para ver los vídeos que son desarrollados por otras fuentes ( Personas pr.......
Electrónica digital
https://termoblogfp.blogspot.com/2015/05/videos-de-arduino.html
Tutoriales de Electricidad y Electrónica. Definiciones, leyes, teoremas, conceptos, componentes, electrónica digital, fuentes, ups
Electrónica digital
https://unicrom.com/tutoriales/page/6
La electrónica forma parte de nuestra vida cotidiana. Los electrodomésticos, los medios de transporte, los sistemas de comunicaciones o los generadores de energía, por citar solo algunos ejemplos, están controlados por circuitos electrónicos. Si alguna vez has observado el interior de un ordenador, te habrás dado cuenta de que este no es más que un conjunto de circuitos integrados y de componentes electrónicos inter-conectados. A lo largo de las dos próximas unidades, estudiaremos los c.......
Electrónica digital
https://tecnologia-escolapioslogrono.blogspot.com/2011/01/electricidad-y-electronica.html
Creando Código VHDL desde Multisim Parte 1 Continuando con el tutorial de la creación de código VHDL desde un esquemático de Multisim en la primera parte creamos un nuevo diseño PLD en Multisim donde definimos las entradas y la salida del circuito lógico. Ahora vamos a capturar el esquemático, recordemos que nuestro objetivo es la función X=AB+CD, donde A, B, C y D serán entradas de switches (SW0, SW1, SW2, SW3) y X será un LED (LED0). Seleccionamos el menú Colocar>>Componente? para a.......
Electrónica digital
https://blogmultisim.blogspot.com/2011/02/creando-codigo-vhdl-desde-multisim.html
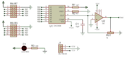
Otro modulo mas para la Multiboard-Pic Trainer, es un modulo DAC, convertidor Analógico a Digital. El modulito es bastante sencillo, el Integrado a usar es el DAC0808 y un pequeño Opam el famoso 741. Lista de Materiales:DAC0808. LM741. 2 Resistencias 4. 7 K. 1 Resistencia 330. 1 Trimmer 10 k. 1 Capacitor 15pF. Tira de pines Dobles y simples. 1 Led.Esquemático:
.......
Electrónica digital
https://byborre.blogspot.com/2011/09/convertidor-digital-analogo.html
La explosión en el aula de materias como programación o robótica está ya cerca de producirse en ciertos países como España. Scratch y lenguajes visuales ya forman parte del vocabulario común en centros educativos y son varias las marcas que apuestan fuerte por tener presencia en sus aulas. Bq es una de las más potentes ahora mismo en España, con impresoras 3D, kits de electrónica y recientement.......
Electrónica digital
https://electronica-pic.blogspot.com/2016/02/probamos-zowi-un-robot-con-cerebro.html

Buscar artículos relacionados en AMAZON